pa电子官方网站
首页
学院概况
学院简介
学院领导
学院标识
机构设置
行政机构
机械工程系
电气工程系
汽车工程系
师资队伍
师资概况
师资队伍
人才引进
本科生教学
专业介绍
课程建设
特色专业
教学动态
实验室建设
教学实践基地建设
研究生培养
专业介绍
导师介绍
研究生培养
研究生管理
研究生教育
研究生产学研实践基地
学术科研
学术交流
科研动态
科研平台
科研团队
科研成果
党建工作
党建动态
党群组织机构
党建荣誉
样板党支部
党员发展
规章制度
学习园地
学生工作
心理健康
奖贷助补
学生社团
“致远”计划
规章制度
招生就业
本科生招生
研究生招生
就业信息
就业政策
职业辅导
文件下载
教师常用文件下载
学生常用文件下载
校友之家
校友注册
校友留言
校友活动
联系我们
招生就业
本科生招生
招生简章
招生政策
录取情况
专业介绍-停
研究生招生
招生简章
招生政策
录取情况
就业信息
就业政策
职业辅导
当前位置:
首页
>>
招生就业
>>
就业信息
>> 正文
就业信息
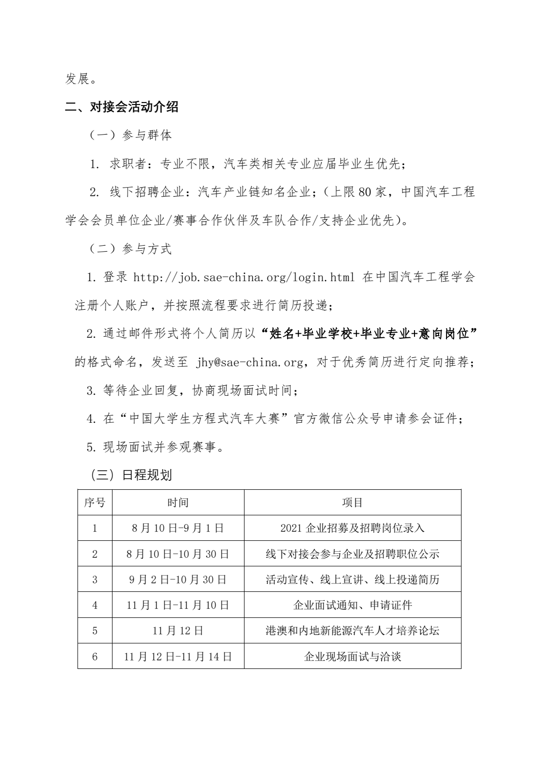
关于召开2021首届汽车产业专项人才对接会的通知(中汽学函[2021]130号)
时间:2021-10-21 点击:
pa电子官方网站
地址:海南省海口市美兰区人民大道58号 邮编:570228
综合办:0898-66267576 教务办:0898-66271526
机械系:0898-66267372 电气系:0898-66267252 汽车系:0898-66267936
美工支持/中旗网络
pa电子官方网站公众号
致远班